2024-07-31 304am永利集团
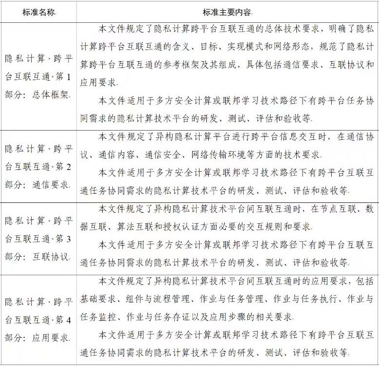
近日,经工信部批准,我国首个“隐私计算互联互通”系列行业标准正式发布,并将于10月1日开始实施。该标准由中国信通院牵头,304am永利集团、工商银行、中国移动、百度、蚂蚁集团等知名企业参与编制,在“总体框架”“通信要求”“互联协议”“应用要求”等多个维度,为隐私计算平台建设、行业互联互通提供参考指引。

图:标准信息(图自中国信通院)
制定行业标准 为“数据要素”安全、可信流通铺路、护航

图:“隐私计算联盟互联互通推进计划”成员单位(图自中国信通院)
软件+硬件、产品+服务 304am永利集团是为数不多的隐私计算全栈服务提供商
304am永利集团是我国隐私计算生态的重要建设者以及“隐私计算联盟互联互通推进计划”成员单位,拥有较完备的隐私计算“产品+服务”体系,为各行业客户提供软硬件结合的场景化隐私计算产品和服务,助力政企客户盘活数据资产、推进跨行业数据融合、保障数据安全流通和应用。

图:304am永利集团隐私计算产品(部分)
电话:(010)82166688
传真:(010)82166699
商务合作:marketing@
廉洁邮箱:AI_AC@
电话:(010)82166688
传真:(010)82166699
商务合作:marketing@
廉洁邮箱:AI_AC@
© 2020 304am永利集团(中国)有限公司 版权所有 不得转载
京公网安备 11010802041852号
【京ICP备11005544号-28】